Ky开元集团
English
考生和访客
校友
在校生
教职工
网站首页
西大概览
学校概况
发展历程
首任校长
现任领导
历任领导
领导题词
西大章程
校友风采
学校标识
校园景观
走进西大
信息公开
机构设置
教育教学
本科生教育
实验中心
研究生教育
国际教育
继续教育
教师信息网
科学研究
科研机构
重要获奖成果
博士后流动站
学术期刊
学科建设
一流学科
重点学科
学位授权点
招生就业
本科生招生
研究生招生
留学生招生
继续教育招生
就业服务指导
公共服务
“一件事”门户
办事大厅
图书馆
校园网
交通信息
常用电话
书记校长信箱
校历
超算平台
网上报修
VPN系统
君武盘
学校规划图
正版化软件
大型仪器设备共享平台
分析测试中心
教育算力服务
校园文化
线上校史馆
党校在线
雨无声
西大易班
西大校报
西大微博
体育文化
通知公告
位置:
网站首页
>
通知公告
>
校园通知
> 正文
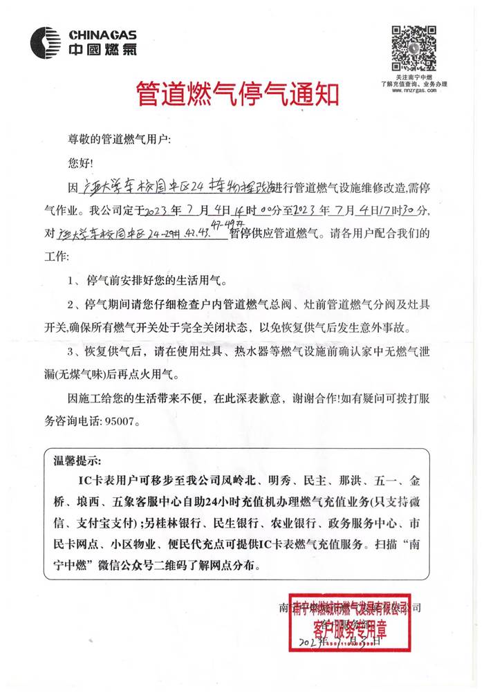
管道燃气停气通知(7月3日)
作者: 编辑:后勤基建处 来源: 发表于: 2023-07-03 16:51 点击:
编辑:后勤基建处
上一条:
暑假期间安全注意事项
下一条:
关于东校园中区24栋1单元加装电梯管线迁移的停电通知